膳食果糖摄入量的增加被认为是代谢综合征的主要诱因之一,可导致肾小球足细胞损伤和蛋白尿产生。线粒体作为维持细胞生物能量稳态和糖异生的关键细胞器,其损伤有可能与肾小球肾病发生发展有关。然而,在高果糖诱导肾小球足细胞损伤过程中线粒体功能障碍的机制尚需探索。
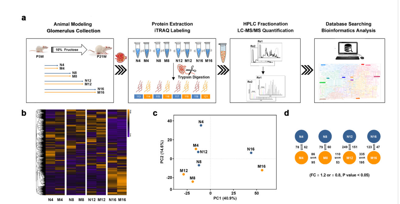
在该研究中,作者利用定量蛋白质组学策略来全面表征高果糖饮食诱导大鼠肾小球足细胞损伤进程中的动态变化(建模16周),发现长期高果糖摄入可驱动足细胞线粒体代谢重编程(包括三羧酸循环、脂肪酸降解和氧化磷酸化)。酮体生成的核心限速酶3-羟基-3-甲基戊二酰辅酶A合酶2(Hmgcs2)在建模第8周开始显著增加。Hmgcs2的上调增加了β-羟基丁酸(3-HB)的水平并且抑制了组蛋白去乙酰化酶(HDAC)活性,促使组蛋白H3和H4的乙酰化水平显著上调以激活脂肪酸降解相关酶类Eci1和Eci2的表达。更重要的是,该研究还发现Eci1或Eci2可通过正反馈机制进一步提升足细胞模型中的Hmgcs2水平,在高果糖诱导的足细胞损伤过程中调节线粒体代谢重编程并最终导致线粒体失调。

长期高果糖喂养大鼠模型的建立及其肾小球的定量蛋白质组学表征
综上所述,该研究初步揭示了果糖驱动的线粒体代谢重编程,而酮体生成和脂肪酸降解代谢模式的重塑能通过扰乱线粒体结构和功能加剧足细胞损伤,为阐明高果糖诱导肾小球足细胞损伤的机制提供了新的见解。抑制酮体生成和脂肪酸降解中的关键酶能有效干预高果糖诱导的足细胞线粒体功能障碍,可为防治相关足细胞损伤提供有希望的治疗靶点。

高果糖诱导肾小球足细胞损伤中线粒体功能障碍的模式图
上述研究工作以“Fructose drives mitochondrial metabolic reprogramming in podocytes via Hmgcs2-stimulated fatty acid degradation”为题于2021年7月9日在线发表(//www.nature.com/articles/s41392-021-00570-y)于中国科技期刊卓越行动计划领军期刊Signal Transduction and Targeted Therapy。方雷副教授为论文第一作者和共同通讯作者,博士研究生李图帅和章竞子为论文共同第一作者,孔令东教授为论文通讯作者。该研究依托南京大学医药生物技术国家重点实验室和南京大学化学与生物医药创新研究院,并得到了国家自然科学基金的资助。
